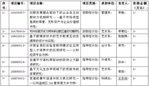
依据河南省教育厅教科技〔2016〕519号《关于2017年度河南省高等学校重点科研项目的立项通知》,我院李晓、李菊红、张晓辉、李芳、孙冰、索阳、王忠田共七位教师主持的项目获得立项。
重点项目的完成周期一般为2个年度,2017年度项目应于2018年12月底前完成。项目负责人要根据研究需要组成课题组,科学分工,协同创新,确保项目研究工作顺利开展。项目负责人须登陆河南省高校科技管理云服务平台,填写《河南省高等学校重点科研项目计划任务书》,于2016年9月30日前通过云平台提交。任务书经学校和管理办公室审核通过后,负责人可依托云平台下载计划立项通知书。任务书和立项通知书由项目负责人留存,作为项目验收依据。

